ceomax-pro主题已启用,当前站点还没有验证正版主题授权,暂不可使用 前往授权激活 获取正版授权
tgAI全自动翻译智能人工客服 客服机器人源码 带视频搭建教程 - 遇见资源网

tgAI全自动翻译智能人工客服 客服机器人源码 带视频搭建教程

2025-11-21 0 97
ceomax-pro主题已启用,当前站点还没有验证正版主题授权,暂不可使用 前往授权激活 获取正版授权

互联网转载 具体未测试

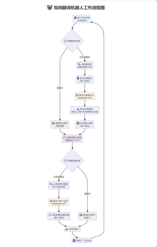
功能说明:

1.双向功能,这个不用说

2.将客户消息翻译为客服配置的指定语言,不管客户消息是哪个国家的语言,只要是deepseek能识别的语言都可以。

3.将客户发送的消息翻译为符合客户国家口语习惯的语言

图片[1]-A2846tgAI全自动翻译智能人工客服 客服机器人源码 带视频搭建教程-柠檬源码网 图片[2]-A2846tgAI全自动翻译智能人工客服 客服机器人源码 带视频搭建教程-柠檬源码网 图片[3]-A2846tgAI全自动翻译智能人工客服 客服机器人源码 带视频搭建教程-柠檬源码网

收藏 (0) 打赏

感谢您的支持,我会继续努力的!

打开微信/支付宝扫一扫,即可进行扫码打赏哦,分享从这里开始,精彩与您同在
点赞 (35)

遇见资源网 其他源码 tgAI全自动翻译智能人工客服 客服机器人源码 带视频搭建教程 https://www.ox520.com/6762.html

常见问题

相关文章

猜你喜欢
发表评论
暂无评论
官方客服团队

为您解决烦忧 - 24小时在线 专业服务